Barking Road, East Ham, London
- SIZE AVAILABLE
1,109 sq ft
103 sq m
- SECTOR
Commercial property for sale
Key features
- Freehold investment
- Comprising shop & 2-bedroom maisonette
- Shop tenant currently holding over
- Flat currently vacant
- Barking Road location
- Rare opportunity
Description
Location - The property is situated to the southern side of Barking Road (A124), in an established retail and residential area. The A406, A13 and M25 are all accessible from the premises and the area is served by local buses. The closest train stations are East Ham (Circle) and Barking (Circle & Overground).
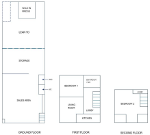
Description - Comprising a 3-storey property of traditional masonry construction. The ground floor trades as a cash and carry and there is a self-contained 2-bedroom maisonette at 1st and 2nd floor level with access from Barking Road. The premises are more particularly described as follows:
Ground Floor Shop: Sales Area: 316 sq ft (29.4 sq m); Ancillary: 137 sq ft (12.7 sq m); Lean-to: 286 sq ft (26.6 sq m); Kitchenette: 22 sq ft (2 sq m). Toilet facilities included.
First Floor Residential: Lounge, kitchen, bathroom/WC, bedroom.
Second Floor Residential: bedroom.
All areas are approximate only.
Tenancies - Shop: Let to a private individual originally for a term of 12 years from January 2007. The tenant is now holding over at a rent of £16,000 per annum. The rent was last reviewed in 2015 and has not increased out of goodwill so there is an opportunity for a new owner to do so or to obtain vacant possession.
Flat: currently vacant.
Terms - The freehold is available, subject to the existing lease on the shop and with vacant possession of the flat, for £499,999.
Business Rates - The London Borough of Newham have informed us that the shop has a rateable value of £10,250 under the 2023 Valuation List.
Council Tax - The flat is within Band 'A'.
Viewings - Strictly via sole agents Clarke Hillyer, tel .
Epcs - The shop has an Energy Performance Certificate rating of C and the flat has an EPC rating of D.
Energy Performance Certificates
EE RatingBrochures
Barking Road, East Ham, London
NEAREST STATIONS
Distances are straight line measurements from the centre of the postcode- East Ham Station0.6 miles
- Barking Station0.9 miles
- Upton Park Station1.2 miles
Notes
Disclaimer - Property reference 33933894. The information displayed about this property comprises a property advertisement. Rightmove.co.uk makes no warranty as to the accuracy or completeness of the advertisement or any linked or associated information, and Rightmove has no control over the content. This property advertisement does not constitute property particulars. The information is provided and maintained by Clarke Hillyer Limited, Loughton. Please contact the selling agent or developer directly to obtain any information which may be available under the terms of The Energy Performance of Buildings (Certificates and Inspections) (England and Wales) Regulations 2007 or the Home Report if in relation to a residential property in Scotland.
Map data ©OpenStreetMap contributors.





